江汉大学
211 |
985 |
双一流 |
综合
湖北省
本科
省重点
公办
4525
立德、致用、兼容、创新
027-84237298
http://www.jhun.edu.cn/
更多 >
图片
院校首页
历年分数
历年分数
历年分数
普通类
艺术类
体育类
招生计划
院校计划
投档规则(艺术)
投档规则(体育)
招生政策
招生简章
招生资讯
探校攻略
探校攻略
探校攻略
探校攻略
探校攻略
探校攻略
院校首页
> 招生简章
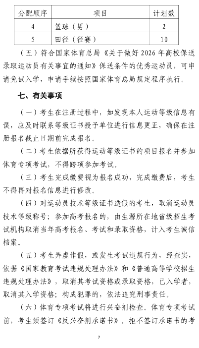
江汉大学2026年运动训练专业招生简章
2026-01-26 16:26:02 分享至:
招生简章
招生资讯
江汉大学2026年运动训练专业招生简章
2026-01-26 16:26:02