江汉大学

211 | 985 | 双一流 | 综合
湖北省 本科 省重点 公办

4525

立德、致用、兼容、创新

027-84237298

http://www.jhun.edu.cn/

图片

江汉大学2018年音乐舞蹈类招生简章

2022-06-21 06:18:47      分享至:

一、招生计划

备注:

1、器乐表演招考方向招收: 钢琴、管弦(只招小提琴、大提琴、低音提琴、单簧管、长笛)、民乐(只招竹笛、二胡、扬琴、琵琶),考生按以上三类分别排名。

2、具体招生计划以各省级招生机构向社会公布的招生计划为准(湖北省计划不分地区,面向全省,统一排序,择优录取)。

3、广东省仅招收音乐学(合唱指挥与音乐教育方向)专业考生。

4、学校实行学分制,学生按修读学分缴纳课程学分费用(湖北省物价局核定标准),每学年学费约为10000元。学生进校后可按学校规定辅修其他专业,或选修第二学位。

二、专业考试办法

专业考试分为省级专业统考和学校专业校考两种形式。

专业统考:湖北省、广东省考生须参加所在省相应音乐、舞蹈类全省统一考试,统考成绩即为报考我校的专业成绩。

专业校考:湖南省、江西省考生在参加所在省专业统考并取得省级相关专业统考合格的基础上,须参加我校组织的专业校考;山东省考生只须参加我校专业校考。

三、校考报名方法

1、凡符合高考报考条件的考生凭本人身份证、高考报名登记表或有关专业测试报考证,在规定的时间内到指定的地点报名。

2、交纳报名考试费:每个招考方向200元。对报名考试费另有规定的省,按当地标准执行。

四、校考报名及考试时间、地点

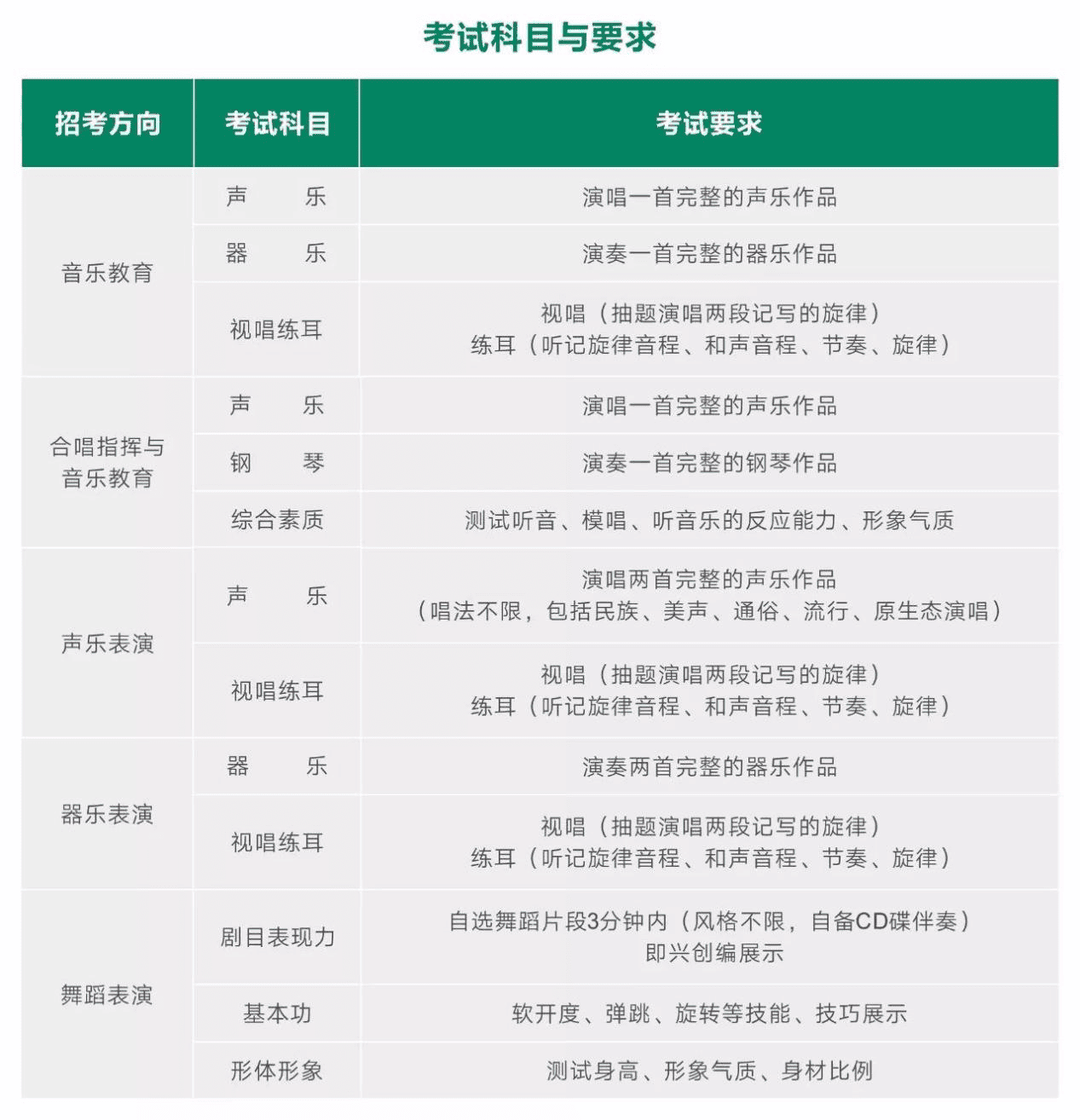
五、考试科目与要求

六、校考成绩计分办法

1、音乐教育方向:满分100分,声乐、器乐、视唱练耳三项综合评分。

2、合唱指挥与音乐教育方向:满分100分,声乐、钢琴、综合素质三项综合评分。

3、声乐表演、器乐表演方向:满分100分,声乐(或器乐)、视唱练耳两项综合评分。

4、舞蹈表演专业:满分100分,按剧目表现力占60%、基本功占30%、形体形象占10%综合评分。

七、校考专业合格确定办法

根据专业成绩,原则上按各省招生计划数4倍的比例,分招考方向,从高分到低分,划定专业成绩最低合格控制分数线,确定专业合格名单。且原则上身高达到以下标准:

1、音乐教育、器乐表演方向:男生1.65米(含)以上,女生1.55米(含)以上。

2、声乐表演、合唱指挥与音乐教育方向:男生1.70米(含)以上,女生1.58米(含)以上。

3、舞蹈表演专业:男生1.70米(含)以上,女生1.60米(含)以上。

八、录取办法

在文化投档成绩达到所在省规定的同批次最低录取控制分数线、专业成绩合格并已投档的考生中,按以下规则录取:

1、对于使用专业校考成绩录取的省份,按专业校考成绩排序录取,如专业校考成绩相同,则按文化成绩排序录取;

2、对使用专业统考成绩录取的省份,按生源所在省投档成绩排序录取。同时,身高须达到规定标准(见校考专业合格确定办法) 。

特别提示:湖北省音乐类按综合成绩【综合成绩=(专业统考成绩x60%+文化投档成绩x40%) x2】排序录取,如综合成绩相同,则按专业成绩排序录取。湖北省舞蹈类专业按专业成绩排序录取,如专业成绩相同,则按文化成绩排序录取。

3、对专业校考成绩前三名且第一志愿报考我校的学生,学校颁发新生奖学金。

九、注意事项

1、考生参加考试,除钢琴外,其它乐器、服装、伴奏带等均自带。

2、考试成绩和专业合格名单将于4月中旬公布,考生可关注微信订阅号(江汉大学招生与就业指导处)或登陆江汉大学主页(www.jhun.edu.cn)、招生就业网(zjc.jhun.edu.cn)查询。

3、专业校考中如遇不可抗拒的自然灾害等意外事故,导致试卷、录像等考试相关资料遗失或损坏,则视当地省统考成绩为我校专业成绩,择优录取。

4、新生入学后,学校将进行全面复查和专业复测,如发现不符合录取条件或考试舞弊者,取消其入学资格。

5、联系方式

学校地址:武汉经济技术开发区三角湖路8号

邮政编码:430056

招生与就业指导处咨询电话:027-84237298/84227521/84227229

音乐学院咨询电话:

027-84226866/84227066

学校网址:www.jhun.edu.cn

招生就业网:zjc.jhun.edu.cn

江汉大学2018年音乐舞蹈类招生简章

2022-06-21 06:18:47

一、招生计划

备注:

1、器乐表演招考方向招收: 钢琴、管弦(只招小提琴、大提琴、低音提琴、单簧管、长笛)、民乐(只招竹笛、二胡、扬琴、琵琶),考生按以上三类分别排名。

2、具体招生计划以各省级招生机构向社会公布的招生计划为准(湖北省计划不分地区,面向全省,统一排序,择优录取)。

3、广东省仅招收音乐学(合唱指挥与音乐教育方向)专业考生。

4、学校实行学分制,学生按修读学分缴纳课程学分费用(湖北省物价局核定标准),每学年学费约为10000元。学生进校后可按学校规定辅修其他专业,或选修第二学位。

二、专业考试办法

专业考试分为省级专业统考和学校专业校考两种形式。

专业统考:湖北省、广东省考生须参加所在省相应音乐、舞蹈类全省统一考试,统考成绩即为报考我校的专业成绩。

专业校考:湖南省、江西省考生在参加所在省专业统考并取得省级相关专业统考合格的基础上,须参加我校组织的专业校考;山东省考生只须参加我校专业校考。

三、校考报名方法

1、凡符合高考报考条件的考生凭本人身份证、高考报名登记表或有关专业测试报考证,在规定的时间内到指定的地点报名。

2、交纳报名考试费:每个招考方向200元。对报名考试费另有规定的省,按当地标准执行。

四、校考报名及考试时间、地点

五、考试科目与要求

六、校考成绩计分办法

1、音乐教育方向:满分100分,声乐、器乐、视唱练耳三项综合评分。

2、合唱指挥与音乐教育方向:满分100分,声乐、钢琴、综合素质三项综合评分。

3、声乐表演、器乐表演方向:满分100分,声乐(或器乐)、视唱练耳两项综合评分。

4、舞蹈表演专业:满分100分,按剧目表现力占60%、基本功占30%、形体形象占10%综合评分。

七、校考专业合格确定办法

根据专业成绩,原则上按各省招生计划数4倍的比例,分招考方向,从高分到低分,划定专业成绩最低合格控制分数线,确定专业合格名单。且原则上身高达到以下标准:

1、音乐教育、器乐表演方向:男生1.65米(含)以上,女生1.55米(含)以上。

2、声乐表演、合唱指挥与音乐教育方向:男生1.70米(含)以上,女生1.58米(含)以上。

3、舞蹈表演专业:男生1.70米(含)以上,女生1.60米(含)以上。

八、录取办法

在文化投档成绩达到所在省规定的同批次最低录取控制分数线、专业成绩合格并已投档的考生中,按以下规则录取:

1、对于使用专业校考成绩录取的省份,按专业校考成绩排序录取,如专业校考成绩相同,则按文化成绩排序录取;

2、对使用专业统考成绩录取的省份,按生源所在省投档成绩排序录取。同时,身高须达到规定标准(见校考专业合格确定办法) 。

特别提示:湖北省音乐类按综合成绩【综合成绩=(专业统考成绩x60%+文化投档成绩x40%) x2】排序录取,如综合成绩相同,则按专业成绩排序录取。湖北省舞蹈类专业按专业成绩排序录取,如专业成绩相同,则按文化成绩排序录取。

3、对专业校考成绩前三名且第一志愿报考我校的学生,学校颁发新生奖学金。

九、注意事项

1、考生参加考试,除钢琴外,其它乐器、服装、伴奏带等均自带。

2、考试成绩和专业合格名单将于4月中旬公布,考生可关注微信订阅号(江汉大学招生与就业指导处)或登陆江汉大学主页(www.jhun.edu.cn)、招生就业网(zjc.jhun.edu.cn)查询。

3、专业校考中如遇不可抗拒的自然灾害等意外事故,导致试卷、录像等考试相关资料遗失或损坏,则视当地省统考成绩为我校专业成绩,择优录取。

4、新生入学后,学校将进行全面复查和专业复测,如发现不符合录取条件或考试舞弊者,取消其入学资格。

5、联系方式

学校地址:武汉经济技术开发区三角湖路8号

邮政编码:430056

招生与就业指导处咨询电话:027-84237298/84227521/84227229

音乐学院咨询电话:

027-84226866/84227066

学校网址:www.jhun.edu.cn

招生就业网:zjc.jhun.edu.cn